(2007 年 6 月 12 日中国气象局第 16 号令公布)
第一条为了规范气象灾害预警信号发布与传播,防御和减轻气象灾害,保护国家和人民生命财产安全,依据《中华人民共和国气象法》、《国家突发公共事件总体应急预案》,制定本办法。
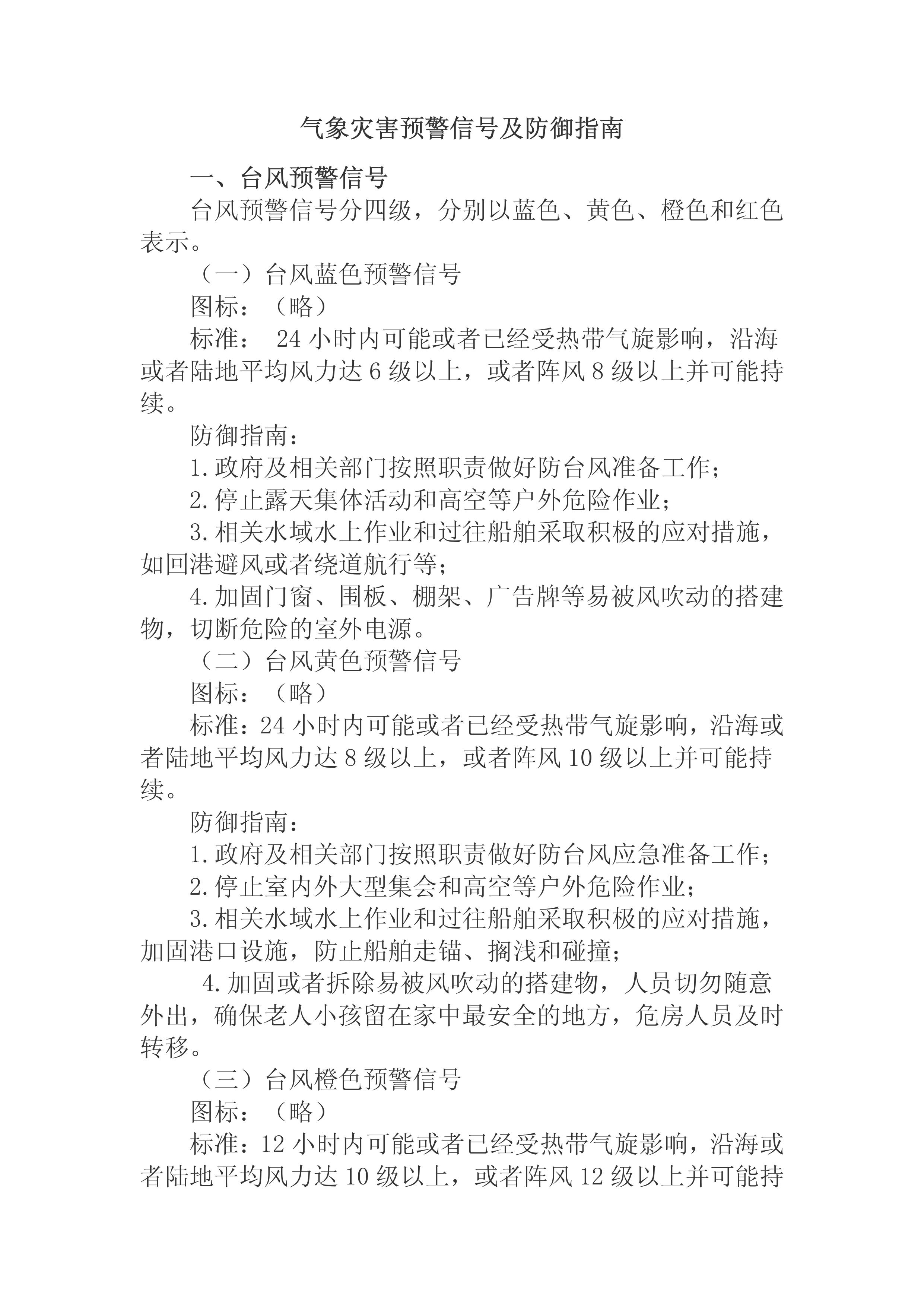
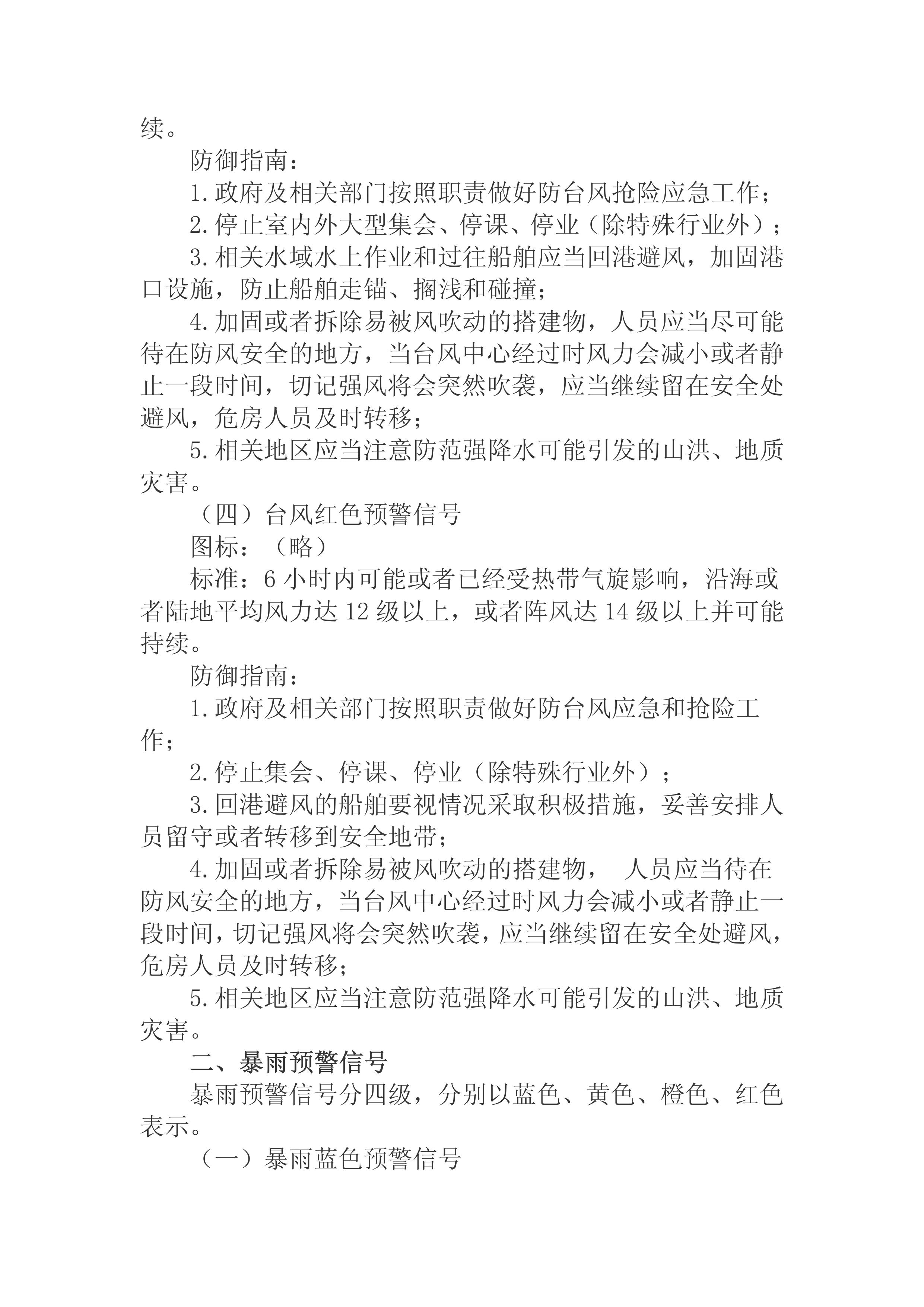
第二条在中华人民共和国领域和中华人民共和国管辖的其他海域发布与传播气象灾害预警信号,必须遵守本办法。本办法所称气象灾害预警信号(以下简称预警信号),是指各级气象主管机构所属的气象台站向社会公众发布的预警信息。预警信号由名称、图标、标准和防御指南组成,分为台风、暴雨、暴雪、寒潮、大风、沙尘暴、高温、干旱、雷电、冰雹、霜冻、大雾、霾、道路结冰等。
第三条预警信号的级别依据气象灾害可能造成的危害程度、紧急程度和发展态势一般划分为四级:Ⅳ级(一般)、Ⅲ级(较重)、Ⅱ级(严重)、Ⅰ级(特别严重),依次用蓝色、黄色、橙色和红色表示,同时以中英文标识。本办法根据不同种类气象灾害的特征、预警能力等,确定不同种类气象灾害的预警信号级别。
第四条国务院气象主管机构负责全国预警信号发布、解除与传播的管理工作。地方各级气象主管机构负责本行政区域内预警信号发布、解除与传播的管理工作。其他有关部门按照职责配合气象主管机构做好预警信号发布与传播的有关工作。
第五条地方各级人民政府应当加强预警信号基础设施建设,建立畅通、有效的预警信息发布与传播渠道,扩大预警信息覆盖面,并组织有关部门建立气象灾害应急机制和系统。学校、机场、港口、车站、高速公路、旅游景点等人口密集公共场所的管理单位应当设置或者利用电子显示装置及其他设施传播预警信号。
第六条国家依法保护预警信号专用传播设施,任何组织或者个人不得侵占、损毁或者擅自移动。
第七条预警信号实行统一发布制度。各级气象主管机构所属的气象台站按照发布权限、业务流程发布预警信号,并指明气象灾害预警的区域。发布权限和业务流程由国务院气象主管机构另行制定。其他任何组织或者个人不得向社会发布预警信号。
第八条各级气象主管机构所属的气象台站应当及时发布预警信号,并根据天气变化情况,及时更新或者解除预警信号,同时通报本级人民政府及有关部门、防灾减灾机构。当同时出现或者预报可能出现多种气象灾害时,可以按照相对应的标准同时发布多种预警信号。
第九条各级气象主管机构所属的气象台站应当充分利用广播、电视、固定网、移动网、因特网、电子显示装置等手段及时向社会发布预警信号。在少数民族聚居区发布预警信号时除使用汉语言文字外,还应当使用当地通用的少数民族语言文字。
第十条广播、电视等媒体和固定网、移动网、因特网等通信网络应当配合气象主管机构及时传播预警信号,使用气象主管机构所属的气象台站直接提供的实时预警信号,并标明发布预警信号的气象台站的名称和发布时间,不得更改和删减预警信号的内容,不得拒绝传播气象灾害预警信号,不得传播虚假、过时的气象灾害预警信号。
第十一条地方各级人民政府及其有关部门在接到气象主管机构所属的气象台站提供的预警信号后,应当及时公告,向公众广泛传播,并按照职责采取有效措施做好气象灾害防御工作,避免或者减轻气象灾害。
第十二条气象主管机构应当组织气象灾害预警信号的教育宣传工作,编印预警信号宣传材料,普及气象防灾减灾知识,增强社会公众的防灾减灾意识,提高公众自救、互救能力。
第十三条违反本办法规定,侵占、损毁或者擅自移动预警信号专用传播设施的,由有关气象主管机构依照《中华人民共和国气象法》第三十五条的规定追究法律责任。
第十四条违反本办法规定,有下列行为之一的,由有关气象主管机构依照《中华人民共和国气象法》第三十八条的规定追究法律责任:
(一)非法向社会发布与传播预警信号的;
(二)广播、电视等媒体和固定网、移动网、因特网等通信网络不使用气象主管机构所属的气象台站提供的实时预警信号的。
第十五条气象工作人员玩忽职守,导致预警信号的发布出现重大失误的,对直接责任人员和主要负责人给予行政处分;构成犯罪的,依法追究刑事责任。
第十六条地方各级气象主管机构所属的气象台站发布预警信号,适用本办法所附《气象灾害预警信号及防御指南》中的各类预警信号标准。省、自治区、直辖市制定地方性法规、地方政府规章或者规范性文件时,可以根据本行政区域内气象灾害的特点,选用或者增设本办法规定的预警信号种类,设置不同信号标准,并经国务院气象主管机构审查同意。
第十七条国务院气象主管机构所属的气象台站发布的预警信号标准由国务院气象主管机构另行制定。
第十八条本办法自发布之日起施行。
















